知识屋:更实用的电脑技术知识网站
所在位置:首页 > 科技

学习C++的一些重要的入门知识点和例子

发表时间:2022-03-25来源:网络

学习C++的一些重要的入门知识点和例子

为什么要做这个记录首先: 深入理解类和对象的概念学会使用平台:VS中的快捷键public和private编程例子1:对象和类的实例编程例子2:对象与类的成员函数编程例子3:含参数的构造函数的使用编程例子4:析构函数编程例子5: 友元函数编程例子6:用初始化列表来初始化字段(::和:)编程例子7:派生类的使用编程例子8:继承的应用编程例子9:拷贝函数的应用编程例子10:重载的例子this指针的例子指向类的指针输入输出,输入输出流const的含义c++中. 和:和::和->的区别c++虚函数的作用c++默认构造函数与构造函数c++向量容器的作用和用法不是所有的控件路径都返回值

为什么要做这个记录

最近刚接触c++,之前只是用过c语言,所以有好多新的东西需要补充和学习。c++和c最大的区别在于面向对象的思路的体现,经过最近的学习,我发现面向对象是一种行之有效的编程方法,可以大大提升我们编程的效率和质量。
这篇文章主要列举一些知识的类别和简单的例子,更详细的分析和例子之后的文章会写到。
以下几点是我觉得需要整理出来的,下面是按照学习的流程进行的整理,作为一个之前常用c,现在要使用c++的初学者需要了解的一些知识,作为自己的参考。也可以给后来的有类似经历的人一个借鉴。文中的大多数例子来源于runoob网站,可以在上面直接搜索c++的教程。还有一些例子取自网络和Visual_C++2010入门经典_第5版(中文版)这本书,记不清楚出处的我就不做标注了,侵权请联系我删除相关内容。

首先: 深入理解类和对象的概念

从c的思维转化成c++的思维首先要增加的就是类和对象的概念,与c语言面向过程的编程所不同的是,面向对象的编程是一种全新的编程思路,可以用来描述抽象世界,这也是计算机编程发展到一定地步所会出现的结果:抽象程度越来越高,底层的东西被隐藏的越来越多。具体什么是面向对象的编程,可以参考这篇文章:什么是面向对象编程思想。可以看到,如果用一个类去构造一个抽象的现实世界的情况,那么其中的对象就相当于一个个特征,许多特征组合起来就能够用于描绘一个抽象的对象

学会使用平台:VS中的快捷键

接下来就是准备好我们的平台 :Visual Studio,关于这个软件的使用,网上有很多教程,我这里只列举一些常用的快捷键。

public和private

编程例子1:对象和类的实例

编程例子2:对象与类的成员函数

编程例子3:含参数的构造函数的使用

编程例子4:析构函数

编程例子5: 友元函数

编程例子6:用初始化列表来初始化字段(::和:)

编程例子7:派生类的使用

编程例子8:继承的应用

编程例子9:拷贝函数的应用

编程例子10:重载的例子

this指针的例子

指向类的指针

输入输出,输入输出流


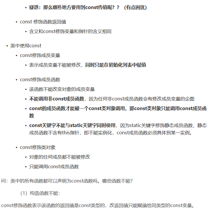
const的含义

c++中. 和:和::和->的区别

1、A.B则A为对象或者结构体; 2、A->B则A为指针,->是成员提取,A->B是提取A中的成员B,A只能是指向类、结构、联合的指针; 3、::是作用域运算符,A::B表示作用域A中的名称B,A可以是名字空间、类、结构; 4、:一般用来表示继承;

c++虚函数的作用

参考下面的链接,写的非常好,还有例子。
c++虚函数的作用是什么

c++默认构造函数与构造函数

同样是一篇讲的非常清楚的博文
默认构造函数与构造函数

c++向量容器的作用和用法

c++向量容器的作用和用法

不是所有的控件路径都返回值

不是所有的控件路径都返回值
如果有哪里不对的地方,请各位批评指正,不断学习

收藏
  • 人气文章
  • 最新文章
  • 下载排行榜
  • 热门排行榜