发表时间:2022-03-26来源:网络
作为一名即将求职的程序员,面对一个可能跟近些年非常不同的 2020 年,你的就业机会和风口会出现在哪里?在这种新环境下,工作应该选择大厂还是小公司?已有几年工作经验的老兵,又应该如何保持和提升自身竞争力,转被动为主动?
个人来看,不管是为了摆脱困境、还是追求更好的发展,只要有助于提升自身能力,符合自己的职业发展规划,跳槽,本身就是一种不错的选择。那么问题来了,处于瓶颈期 的 Java 人,究竟该如何应对一轮又一轮的技术面试呢?
如果个人技术沉淀不足,没搞清市场主流需求的话,结果可想而知。
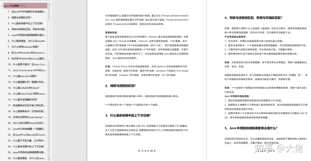
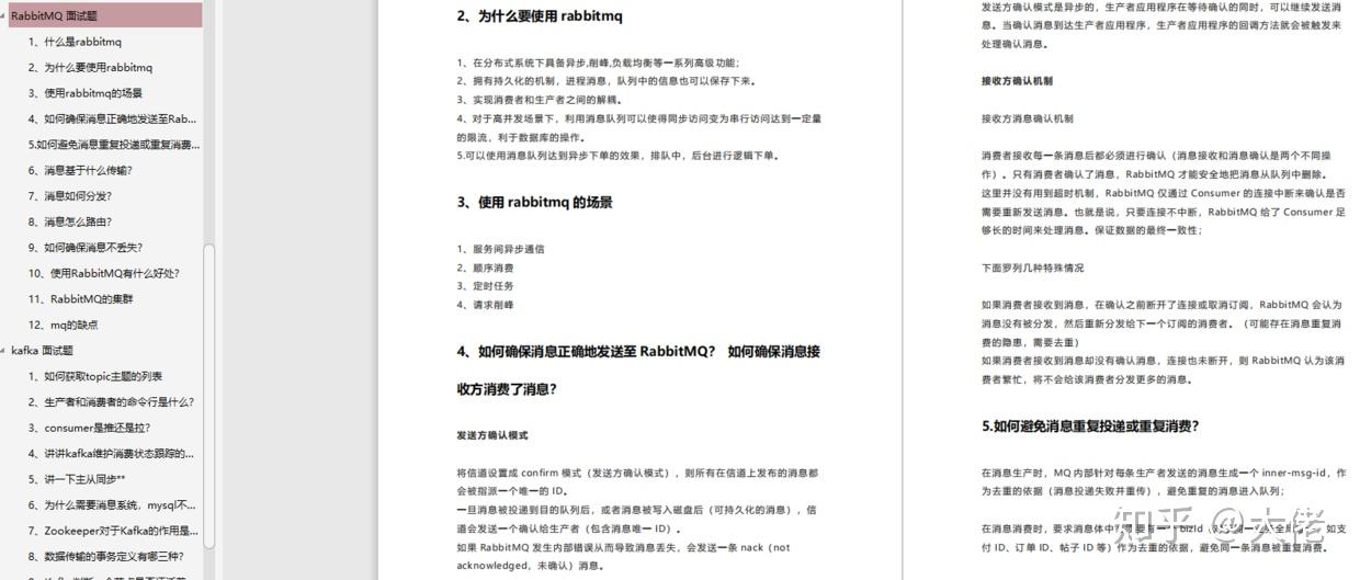
小编整理出一份《Java工程师2020必备的面试宝典》,同时也是学习进阶的不二之选,篇章也是包括了很多知识点,其中包括了有Java基础知识、MyBatis、ZooKeeper、Dubbo、Elasticsearch、Memcached、 Redis、Netty、RPC、MySQL、Spring、Spring Boot、Spring Cloud、RabbitMQ、Kafka、Linux、算法与数据结构等等;由于篇幅有限,这里以图片的形式给大家展示一部分。
分享:需要打包带走这些资料的,关注我的专栏(Java天下第一!)顶部有提示,或直接(点击我)免费领取哦!
这份 “宝典” 尤其适合:
1.近期想跳槽,要面试的Java程序员,查漏补缺,以便尽快弥补短板;相信它会给大家带来很多收获。













10、Kafka 与传统MQ消息系统之间有三个关键区别
11、讲一讲kafka的ack的三种机制
13、消费者故障,出现活锁问题如何解决?
15、kafka分布式(不是单机)的情况下,如何保证消息的顺序消费?
16、kafka的高可用机制是什么?



以上就是我整理出来的一份面试宝典,另外我的学习路线以及方法仅供大家参考,不一定完全适合所有人,但是多读书,多学习一些技术准是没错的。
以上的所有资料可以免费分享出来,整理的这些面试题希望对Java开发的朋友们有所参考以及少走弯路;希望每一个程序员都能够实现自己的大厂梦!
快速获取方式:(点这里)免费获取!诚意满满!!!
更多Java技术、面试文章及行业资讯:
Java面试精选题、架构实战文档:
整理不易,觉得有帮助的朋友可以点击左下角支持一下小编~
上一篇:javaweb编程题例题
下一篇:java笔试之编程题库.doc
皓盘云建最新版下载v9.0 安卓版
53.38MB |商务办公
ris云客移动销售系统最新版下载v1.1.25 安卓手机版
42.71M |商务办公
粤语翻译帮app下载v1.1.1 安卓版
60.01MB |生活服务
人生笔记app官方版下载v1.19.4 安卓版
125.88MB |系统工具
萝卜笔记app下载v1.1.6 安卓版
46.29MB |生活服务
贯联商户端app下载v6.1.8 安卓版
12.54MB |商务办公
jotmo笔记app下载v2.30.0 安卓版
50.06MB |系统工具
鑫钜出行共享汽车app下载v1.5.2
44.7M |生活服务